
12月18日,陕西省企业家协会公布2022陕西100强企业名单。其中,陕西煤业化工集团有限责任公司、陕西延长石油(集团)有限责任公司、陕西建工控股集团有限公司位列百强前三甲。
据了解,2022陕西百强企业实现营业收入总额28909亿元,同比增长17.76%,资产总额61213亿元,同比增长12.42%,企业规模持续扩张。净利润总额1013亿元,同比增长49.38%,效益增长速度高于企业规模扩张速度。研发投入375亿元,同比增长22.23%,研发投入持续增长。纳税总额为1618亿元,同比增长29.82%,综合税负为5.6%,比上年百强上升了0.41个百分点。
2022陕西企业100强排序名单:







1 陕西煤业化工集团有限责任公司
2 陕西延长石油(集团)有限责任公司
3 陕西建工控股集团有限公司
4 陕西有色金属控股集团有限责任公司
5 西安迈科金属国际集团有限公司
6 东岭集团股份有限公司
7 中铁一局集团有限公司
8 陕西投资集团有限公司
9 陕西汽车控股集团有限公司
10 隆基绿能科技股份有限公司
11 中交第二公路工程局有限公司
12 比亚迪汽车有限公司
13 彬县煤炭有限责任公司
14 西安建工集团有限公司
15 陕西交通控股集团有限公司
16 陕西省农村信用社联合社
17 陕西榆林能源集团有限公司
18 中航西安飞机工业集团股份有限公司
19 陕西法士特汽车传动集团有限责任公司
20 西安高科集团有限公司
21 陕西鼓风机(集团)有限公司
22 陕西中烟工业有限责任公司
23 中国石油天然气股份有限公司陕西销售分公司
24 西安比亚迪电子有限公司
25 大唐陕西发电有限公司
26 陕西泰丰盛合实业发展有限公司
27 陕西国成青兰供应链管理有限公司
28 陕西电子信息集团有限公司
29 中国移动通信集团陕西有限公司
30 长安银行股份有限公司
31 中国建筑第八工程局有限公司西北分公司
32 中国水利水电第三工程局有限公司
33 西安城市基础设施建设投资集团有限公司
34 陕西粮农集团有限责任公司
35 西安曲江文化产业投资(集团)有限公司
36 中天西北建设投资集团有限公司
37 陕西未来能源化工有限公司
38 中建七局第四建筑有限公司
39 陕西秦农农村商业银行股份有限公司
40 西安联易得供应链股份有限公司
41 中国电信股份有限公司陕西分公司
42 陕西新丰泰汽车技术开发有限责任公司
43 石羊农业集团股份有限公司
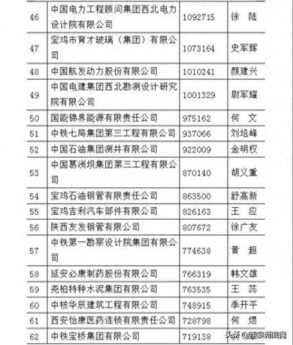
44 华夏人寿保险股份有限公司陕西分公司
45 中国水电建设集团十五工程局有限公司
46 中国电力工程顾问集团西北电力设计院有限公司
47 宝鸡市育才玻璃(集团)有限公司
48 中国航发动力股份有限公司
49 中国电建集团西北勘测设计研究院有限公司
50 国能锦界能源有限责任公司
51 中铁七局集团第三工程有限公司
52 中国石油集团测井有限公司
53 中国葛洲坝集团第三工程有限公司
54 宝鸡石油钢管有限责任公司
55 宝鸡吉利汽车部件有限公司
56 陕西友发钢管有限公司
57 中铁第一勘察设计院集团有限公司
58 延安必康制药股份有限公司
59 尧柏特种水泥集团有限公司
60 中核华辰建筑工程有限公司
61 西安怡康医药连锁有限责任公司
62 中铁宝桥集团有限公司
63 西安经发控股(集团)有限责任公司
64 华陆工程科技有限责任公司
65 中国能源建设集团西北电力建设工程有限公司
66 延安能源化工(集团)有限责任公司
67 陕西西凤酒厂集团有限公司
68 西安中车永电捷力风能有限公司
69 西安众迪锂电池有限公司
70 国药控股陕西有限公司
71 西安国际陆港投资发展集团有限公司
72 中铁二十局集团第六工程有限公司
73 陕西龙华煤焦电集团有限责任公司
74 陕西海燕新能源(集团)有限公司
75 庆安集团有限公司
76 西部机场集团有限公司
77 中智西安经济技术合作有限公司
78 陕西省外经贸实业集团有限公司
79 秦川机床工具集团
80 中铁七局集团西安铁路工程有限公司
81 西安曲江大明宫投资(集团)有限公司
82 陕西神木能源集团有限公司
83 榆林矿业集团有限公司
84 陕西华氏医药有限公司
85 陕西同力重工股份有限公司
86 新山海源人力资源集团有限公司
87 天朗伟业控股集团有限公司
88 宝鸡聚丰房地产开发(集团)有限公司
89 中铁北京工程局集团第一工程有限公司
90 西安航天发动机有限公司
91 上药科园信海陕西医药有限公司
92 三人行传媒集团股份有限公司
93 陕西陕富面业有限责任公司
94 西安点告网络科技有限公司
95 西安市宏府投资控股集团有限公司
96 西安宝钢钢材加工配送有限公司
97 陕西步长制药有限公司
98 中煤西安设计工程有限责任公司
99 中铁十局集团第七工程有限公司
100 陕西生益科技有限公司
来源:陕西省企业家协会