——原标题:干货!2022年中国冷库行业龙头企业对比:冰轮环境PK雪人股份 谁在冷库领域更胜一筹?
行业主要上市公司:冰轮环境(000811);雪人股份(002639);海容冷链(603187)等
本文核心数据:冷库业务收入、冷库业务毛利率、冷库产品产销量等
1、冰轮环境VS雪人股份:冷库业务布局历程
从两家龙头企业的布局来看,冰轮环境布局时间较早。1956年冰轮环境公司成立,并于1998年上市,成为我国最早上市的冷库行业公司之一。2004年通过中国首批制冷设备生产许可审查,成为可以生产大、中、小型开启式、半封闭及全封闭螺杆压缩机的企业,并在2014年进行国内公司的收购,进一步拓宽公司产品线。而雪人股份成立于2000年,并于2011年上市。2014年公司的SRM、RefComp两大品牌螺杆压缩机量产,启动螺杆膨胀机的研发与制造。两家龙头企业的布局历程如下:

2、冷库业务布局及运营现状:冰轮环境略胜一筹
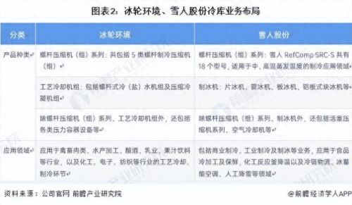
——冷库业务:雪人股份冷库相关产品种类较多
从两家龙头企业的冷库业务布局来看,雪人股份的冷库相关产品较多,主要包括螺杆压缩机(组)系列、制冰机、活塞压缩机系列、空气冷却机等。冰轮环境的冷库相关产品主要包括螺杆压缩机(组)系列、工艺冷却机组及各类压力容器设备等。两家龙头企业的应用领域大致相同,都可应用于食品冷加工及保险等领域。

再从两家公司业务结构来看,冰轮环境业务主要包括工业产品销售、工程施工、材料销售等,其中工业产品销售是冰轮环境主要收入来源,2021年工业产品销售实现营业收入40.13亿元,占比达75%。
雪人股份业务主要包括制冷设备生产制造及其他、油气技术服务及中央空调系统销售安装,其中制冷设备生产制造及其他是雪人股份的主要收入来源,2021年雪人股份制冷设备生产制造及其他实现营业收入12.50亿元,占比达62%。具体结构如下:


再从两家公司销售区域的对比来看,两家主要的业务收入均来自国内收入。2021年冰轮环境实现国内业务收入45.73亿元,占比达84.94%;雪人股份实现国内业务收入17.88亿元,占比为89.01%。


——冷库相关产品产销量对比:雪人股份产销量领先
从2017-2021年两家公司冷库相关产品的产量变动情况来看,冰轮环境冷库产品的产量保持直线上升态势,雪人股份冷库产品产量则呈现波动增长态势,但始终领先于冰轮环境。2021年,冰轮环境及雪人股份的冷库产品产量分别达到及1.51万台/套及2.02万台/套。

2017-2021年两家公司产销量基本保持平衡状态,销量变化情况基本同产量变化情况。雪人股份冷库相关产品的销量始终领先于冰轮环境冷库相关产品的销量,2021年,冰轮环境及雪人股份分别实现冷库产品销量1.48万台/套及1.96万台/套。

——冷库业务研发投入:冰轮环境投入金额较高
从两家公司研发投入金额来看,冰轮环境在2017-2021年间,研发投入金额保持波动上升态势,2021年研发投入金额1.9亿元,同比增长8.6%。雪人股份在2017-2021年间,研发投入金额为波动变化态势,2021年研发投入金额为1.14,较上年度有所下滑。由此来看,冰轮环境在研发投入方面表现更好。

3、冷库业务业绩对比:冰轮环境处于领先水平
从两家公司冷库业务的营业收入来看,冰轮环境在2018-2021年间均保持领先地位。2021年两家公司分别实现冷库业务营业收入40.13亿元及12.50亿元,较上年度均有所增加。

再从两家公司冷库业务的毛利率来看,2018-2021年间,两家公司冷库业务毛利率均有所下降,但冰轮环境的毛利率始终保持领先。2021年,冰轮环境及雪人股份的毛利率分别为24.67%及12.15%。

4、前瞻观点:冰轮环境更胜一筹
在冷库行业中,冷库业务板块决定了公司业务布局的范围;冷库产品体现了公司生产制造能力;冷库的研发投入是公司冷库业务发展的推动因素,而冷库业绩能反应公司的经营概况。基于前文分析结果,前瞻认为,冰轮环境因在冷库研发投入、业务业绩方面占有优势,目前是我国冷库企业中的“龙头”。

更多本行业研究分析详见前瞻产业研究院《中国冷库行业市场前瞻与投资战略规划分析报告》,同时前瞻产业研究院还提供产业大数据、产业研究、政策研究、产业链咨询、产业图谱、产业规划、园区规划、产业招商引资、IPO募投可研、IPO业务与技术撰写、IPO工作底稿咨询等解决方案。