2016年10月,中国古都学研究高峰论坛在四川成都举办,此次会议正式将成都列入中国古都行列,加上此前已在列的西安、洛阳、北京、南京、开封、杭州、安阳、郑州、大同9座城市,中国十大古都横空出世。这些城市,曾经都是中国古代王朝的政治、经济和文化中心,帝王将相、达官贵人云集,指点江山,死后长眠,地下古墓异常丰富。


一、西安
历史上叫作长安,被称为“十三朝古都”,是中国古代王朝建都最多的城市,先后有十三个朝代定都于此。最早从西周的镐京开始,历经秦、西汉、新(莽)、东汉的大规模建设,至西晋、前赵、前秦、后秦、西魏、北周稍有衰落,再到隋唐时期(大兴城)长安城走向巅峰,面积达87.27平方公里,是当时世界上规模最大的城市。西安地区的古墓葬代表:①周老子墓(不是老子真正葬地,只是老子写《道德经》的地方,有陕西巡抚毕沅所立“周老子墓”石碑)。②秦东陵(秦东陵一号墓正在考古发掘,墓中有黄肠题凑结构,疑似秦始皇的太爷爷秦昭襄王的陵墓)。③秦始皇陵(中国第一座帝陵,也是世界上单体最大、最豪华的帝王陵寝)。④江村大墓(不封不树,2021年确证为汉文帝霸陵,因文物保护政策限制,地宫不能发掘,只试掘了几座外藏坑,周边有窦皇后陵、薄太后南陵)。
⑤凤栖原西汉家族墓地(张安世和其子孙的14座墓葬,汉宣帝“御赐茔地”,以张安世墓园为中心的大型家族墓地,历史文化意义丰富)。⑥杜陵(汉宣帝和王皇后的合葬墓,向南的少陵塬有汉宣帝结发之妻许平君的少陵)。⑦韩森寨大冢(一直被认为是秦始皇父亲秦庄襄王之墓,但考古勘探证实这里是一座西汉墓葬,有可能是汉宣帝父亲的陵寝,“韩森冢”通“皇孙冢”)。⑧蓝田吕氏家族墓地(中国考古学鼻祖吕大临家族墓地,拥有先进的反盗墓设计,最后被不肖子孙盗挖)。⑨明秦王墓(“天下第一藩”明代秦王墓葬群,有14位秦王、16位王妃和38位郡王共计68座古墓)。自古以来,西咸不分家,咸阳原上还有西汉帝陵、渭北高原有关中十八陵(唐陵)。











二、洛阳
和西安一样,也被称作“十三朝古都”,夏、商、西周、东周、东汉、曹魏、西晋、北魏、隋、唐、后梁、后唐、后晋分别在此建都。洛阳地区的古墓葬代表:①邙山陵墓群,已探明的古代帝王陵寝有东周王墓8座(金村大墓)、东汉帝陵5座(北兆域,包括汉光武帝原陵、汉安帝恭陵、汉顺帝宪陵、汉冲帝怀陵、汉灵帝文陵)、西晋帝陵5座(司马懿高原陵、司马师峻平陵、司马昭崇阳陵、司马炎峻阳陵、司马衷太阳陵)、北魏帝陵4座(魏孝文帝长陵、魏宣武帝景陵、魏孝明帝定陵、魏孝庄帝静陵),是我国埋葬帝王最多、最集中的地方,有“生于苏杭,葬于北邙”的美誉。
②洛南东汉帝陵(南兆域,包括汉明帝显节陵、汉章帝敬陵、汉和帝慎陵、汉殇帝康陵、汉质帝静陵、汉桓帝宣陵)。③关林(关羽首级埋葬地,海内外三大关庙之一,中国唯一的冢、庙、林三祀合一古建筑)。④曹丕首阳陵(帝陵薄葬典范)。⑤魏明帝高平陵(因高平陵事件出名)。⑥唐恭陵(号墓为陵,“2·15”唐恭陵文物被盗案震惊全国)。⑦后晋高祖石敬瑭显陵(儿皇帝的墓,规模不大)。





三、北京
燕、前燕,辽、金、元、明、清等朝代此建都,城市最早历史可追溯到西周封国燕国都城蓟。北京地区的古墓葬代表:①燕国国君墓地(位于燕下都东城西北,北侧墓区今称虚粮冢墓区,南侧称九女台墓区,埋葬着自恒公除燕王喜以外的8位燕侯(恒公、文公、易公、燕王、昭王、惠王、武成王、孝王)及其王后、夫人;另外,琉璃河遗址发现了西周初期燕国15座国君墓葬)。②老山汉墓(西汉晚期的一座诸侯王(后)墓,结合历代燕(广阳)王生平,墓主应是广阳王刘舜或刘璜的王后)。③大葆台汉墓(广阳顷王刘建和王后同茔异穴合葬墓,一号墓为广阳顷王刘建墓,二号墓为王后墓)。
④大房山金陵(始祖光陵、德帝熙陵、安帝建陵、献祖辉陵、昭祖安陵、景祖定陵、世祖永陵、肃宗泰陵、穆宗献陵、康宗乔陵、太祖睿陵、太宗恭陵、熙宗思陵、睿宗景陵、世宗兴陵、显宗裕陵、章宗道陵17座帝陵)。⑤明十三陵(成祖朱棣长陵、仁宗朱高炽献陵、宣宗朱瞻基景陵、英宗朱祁镇裕陵、宪宗朱见深茂陵、孝宗朱佑樘泰陵、武宗朱厚照康陵、世宗朱厚熜永陵、穆宗朱载坖昭陵、神宗朱翊钧定陵、光宗朱常洛庆陵、熹宗朱由校德陵、思宗朱由检思陵13座帝陵)。⑥袁崇焕墓。另外,北京周边还是清东陵、清西陵。





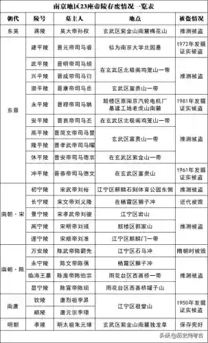
四、南京
也称“六朝古都”,东吴,东晋,南朝宋、齐、梁、陈六个朝代在此建都,此外还有南唐、明朝、太平天国、中华民国先后定都,故有十朝都会的美称。南京地区的古墓葬代表:①吴大帝孙权蒋陵(梅花山博爱阁西坡有一条东西走向的地下通道,长35~40米,山顶之下有一处面积15米*15米的地下空间,很可能是孙权的蒋陵)。②东晋帝陵(规模较小、不封不树,踪迹难寻,分三大陵区:东陵区在鼓楼岗鸡笼山,葬元帝、明帝、成帝、哀帝4人;西陵区在钟山之阳富贵山,葬康帝、简文帝、孝武帝、安帝、恭帝5人;北陵区在幕府山之阳,独葬穆帝1人)。
③南朝宋、陈帝陵(主要遗迹只剩下石刻,墓葬多已被盗或平毁)。④南唐二陵(烈祖李昪钦陵、世宗李璟顺陵,已考古发掘,可进入地宫参观)。⑤明孝陵(明清皇陵典范之作,明孝陵地宫藏在独龙阜玩珠峰的山腹之中,依山为陵的葬制,防盗措施严密,地宫面积4000平方米,是明十三陵定陵地宫的三倍有余,陪葬墓有福清公主墓、徐达墓、常遇春墓等)。⑥中山陵(中华民国临时大总统孙中山之墓,中国最后一座按照帝陵规制修建的陵墓)。






五、开封
被称作“七朝古都”,从战国时期魏国大梁城开始,到五代后梁、后晋、后汉、后周等中原政权建都于此,再到北宋和金代时的“金銮宝殿印日辉,汴京繁华似梦回”,是世界上唯一一座城市中轴线从未变动的都城。
开封地区古墓葬代表:①仓颉墓(被尊为“文字始祖”——中国文字的创造者,墓址位于龙亭区柳园口乡刘庄村北侧,存在争议)。②张良墓(位于兰考县三义寨乡曹辛庄村,衣冠冢的可能性较大)。③曹植墓(位于通许县长智镇后七步村,明成化六年发现,河南淮阳有“思陵冢”,山东东阿鱼山也有一座曹植墓,孰真孰假,让人摸不着头脑)。④孟昶墓(位于祥符区万隆乡大孟昶村,五代十国后蜀末代皇帝孟昶葬身之处,也有人说其葬在洛阳邙山)。总的来说,开封地区地上古迹丰富,但名人墓较少,且多存在争议。




六、杭州
曾是吴越国、南宋两朝的都城。杭州地区古墓葬代表:①钱王陵(钱镠墓,2019年两次被盗,丢失文物175件,其中国家一级文物138件,包括金玉腰带、古剑、秘色瓷等,2020年追回)。②岳飞墓(1966年被毁,1979年重修)。③于谦墓。此外,杭州周边的绍兴还有大禹陵、越国王陵、宋六陵。







七、安阳
被称为“七朝古都”,商朝、曹魏、后赵、冉魏、前燕、东魏、北齐先后在此建都,从未做过大一统王朝的都城。安阳地区的古墓葬代表:①殷墟王陵(盘庚迁都后的商王陵区,共13座王陵,含1座未完工的陵墓,应是商纣王之墓,最值得一看的是妇好墓)。②曹操高陵(西高穴古墓历史上多次被盗,2009年确证,但疑点重重,个人认为其准确性有待商榷)。③袁林(袁世凯之墓,中国最后一座帝陵)。







八、郑州
五朝古都,华夏文明发祥地之一,夏、商、管、郑、韩在此建都。郑州地区古墓葬代表:①打虎亭汉墓(墓室壁画《豆腐作坊图》把中国制作豆腐的历史向前推进了1000多年,新密成为豆腐的发源地,《相朴图》让日本相朴运动找到了历史根源“中国汉代”)。②北宋帝陵(集中在巩义一带,七帝八陵——高祖赵弘殷永安陵、太祖赵匡胤永昌陵、太宗赵光义永熙陵、真宗赵恒永定陵、仁宗赵祯永昭陵、英宗赵曙永厚陵、神宗赵顼永裕陵、哲宗赵煦永泰陵,因比较荒芜,号称“麦田的守望者”)。③后周皇陵(太祖郭威墓嵩陵,世宗柴荣庆陵,恭帝柴宗训顺陵,世宗皇后符氏懿陵,最值得一看的是世宗柴荣的庆陵,一代明君的长眠之地)。④欧阳修墓(唐宋八大家之一,代表作《醉翁亭记》)。⑤周悼王墓(明代藩王墓)。





九、大同
曾是北魏都城(平城),辽、金两朝西京,有“三代京华,两朝重镇”之称。大同地区古墓葬代表:①赵武灵王墓(在位期间实行胡服骑射,消灭中山国,最终饿死沙丘宫,因有赵武灵王之墓,“灵丘县”得名)。②方山永固陵(北魏冯太后的永固陵与孝文帝的虚冢万年堂)。③栗氏佳城-栗毓美墓(清朝官员,治河有方,人们拜他“河神”,称其“栗大王”)。



十、成都
又称蓉城、锦官城,古蜀文明的发祥地,蜀汉、成汉、前蜀、后蜀在此建都。成都地区的古墓葬代表:①古蜀船棺合葬墓(巴蜀土著丧葬文化,有别于中原)。②老官山汉墓(出土大量精美文物,包括中医扁鹊学派经典书籍,迄今我国发现最早而最完整的人体医学模型人体经穴俑以及我国发现的唯一有出土单位且完整的西汉时期织机模型)。③汉昭烈帝刘备惠陵(武侯祠内)。④前蜀高祖王建永陵(全国唯一一座修在地面上的帝陵)。⑤孟知祥墓(五代后蜀皇帝孟知祥与其妻福庆长公主的合葬墓,史称“和陵”,是一座南方罕见的具有北方草原风格的陵寝)。
⑥明蜀王陵(明代蜀王家族墓群,有5座蜀王陵(蜀僖王陵、蜀怀王陵、蜀惠王陵、蜀昭王陵、蜀成王陵)、3座王妃墓(蜀僖王赵妃墓、蜀僖王继妃墓、蜀成王次妃墓)、2座郡王陵(黔江悼怀王陵、半边坟郡王墓)。目前,蜀僖王陵、蜀昭王陵2座王陵可进入地宫参观),号称“最美地宫”。










以上就是中国十大古都及古墓葬情况介绍。综合来看,洛阳的古墓数量最多,西安的古墓级别最高,北京的古墓保存最新!