婴幼儿零食牌子排行榜(宝宝零食品牌排行榜前十名)

上周,笨爸爸跟大家分享了0~5岁宝宝零食的选购指南。(0~5岁宝宝零食选择实用指南)
在这其中,并没有把常见的宝宝泡芙、小饼干列入其中。这两类产品,虽然通常被我们称之为宝宝零食,但其实针对0~3岁宝宝吃的泡芙和饼干,应该被列入婴幼儿谷类辅食的范畴进行管理,而谷类辅食的要求比一般的零食要更加严格。
所以,为了让大家能够更好地区分“辅食”和“零食”,笨爸爸没有将这两类产品列入零食。
这一期,我们就来专门讲一讲针对0~3宝宝的泡芙和小饼干应该怎么选。
例行声明:
本次泡芙&饼干评测为中立立场,笨爸爸不接受试图影响评测结果客观性和公正性的广告和赞助。
目录
一、24款泡芙&饼干适用年龄筛查
1、膨化食品是否健康?
2、辅食or零食,怎么选?
3、24款泡芙&饼干执行标准筛查
二、8款宝宝泡芙&饼干评测
1、评测样品
2、是否0添加
3、维生素B1、钙
4、试吃评价
三、消费建议&推荐
24款泡芙&饼干适用年龄筛查1、膨化食品是否健康?
泡芙,以及酥性饼干、曲奇饼干、威化饼干等部分饼干属于“膨化食品”。
所谓“膨化食品”,是指以谷类、薯类、豆类、果蔬类或坚果籽类等为主要原料,采用膨化工艺制成的组织疏松或松脆的食品。
膨化工艺属于物理加工技术,通过加热或加压原料使其体积膨胀或结构疏松,这样生产得到的膨化食品不仅更容易被人体吸收,而且耐贮存。
中国国家推荐性标准GB/T 22699 《膨化食品》按膨化工艺不同,将膨化食品分成了5类,分别是:焙烤型、油炸型、直接挤压型、花色型,以及微波、气流或真空等其他类型。


其中,油炸型膨化食品由于使用了食用油煎炸方式,油脂、热量确实会相对较高,而其他膨化工艺则采用焙烤、挤压等工艺,一定程度上避免了高油脂这个问题。所以,膨化食品并不能一概而论认为都不健康。
我们可以看到现在很多泡芙都宣称产品“非油炸”。有些泡芙会提到使用了挤压膨化或低温高压膨化技术替代油炸,也就是借助挤压机,在高温高压或低温高压条件下,让原料膨胀变疏松。该技术已经广泛应用于食品工业中,技术很成熟了。

对于这些宣称非油炸的泡芙产品,笨爸爸罗列了一份清单,供宝妈们参考。

总体来说,经过膨化工艺的泡芙入口即化,更适合6个月以上的宝宝食用,易进食、好消化。
而饼干,并非都经过膨化工艺。非膨化的饼干吃起来相对较硬,更适合一岁以上的宝宝吃,慢慢锻炼咀嚼能力。
泡芙、饼干主要含有的碳水化合物、脂肪、蛋白质,是人体必须的营养素,少量吃是没有问题的,但摄入过多,容易在宝宝体内囤积导致肥胖。
和吃零食的原则是一样的,泡芙和饼干不可取代正餐,也不可因此影响了宝宝吃正餐。
2、辅食or零食,怎么选?
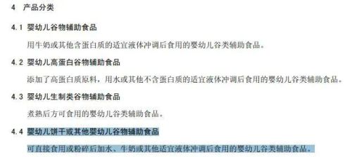
泡芙、饼干在很多宝妈看来,是宝宝零食。但其实,对于0-3岁婴幼儿,泡芙、饼干是被列入谷物辅食产品的,执行强制性国家标准——GB 10769-2010《食品安全国家标准 婴幼儿谷类辅助食品》,而非普通的膨化食品或饼干标准。

婴幼儿辅食泡芙

婴幼儿辅食饼干

GB 10769对婴幼儿饼干或其他婴幼儿谷物辅助食品的定义
怎么知道买的产品是不是适合0~3宝宝?我们可以在泡芙、饼干的外包装标签上看到3个重要的信息:
1、产品执行标准号为GB 10769;
2、产品类型为“其他婴幼儿谷物辅助食品”;
3、适用人群为6月龄以上婴幼儿。

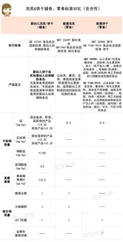
而普通的泡芙、饼干,在产品的包装标签上,并没有标注适用人群和产品类型说明。而且,泡芙执行的产品标准是GB/T 22699 《膨化食品》或GB17401《食品安全国家标准 膨化食品》,饼干执行的是GB/T 20980 《饼干》或GB 7100-2015 《食品安全国家标准 饼干》。

普通泡芙零食执行标准GB 17401

普通饼干零食执行标准GB/T 20980
执行辅食国家标准的泡芙和饼干,要求会更加严格。对铅、无机砷、硝酸盐、亚硝酸盐、黄曲霉毒素B1等安全指标有更严格的限量要求,而且对维生素B1、钙这两个营养成分有最低含量要求。


GB 10769 对婴幼儿饼干或其他婴幼儿谷物辅助食品的营养指标要求
而且,对于食品添加剂的添加,针对0~3岁宝宝的婴幼儿食品有着更加严格的规定。原则上,这个阶段的预包装食品应该尽量选择“0添加剂”的产品。
所以,给0~3岁宝宝选择泡芙、饼干,应该选择执行辅食国标的产品,而非普通膨化食品或饼干标准的产品。
3、24款泡芙&饼干执行标准筛查
根据产品执行标准的情况,以及宣称适用年龄,笨爸爸对网购平台及微商渠道热销的24款泡芙、饼干进行了对比筛查,结果如下:

从表中可见:
1、8款国产泡芙、饼干产品适用0~3岁婴幼儿,执行的是国家标准GB 10769-2010 《食品安全国家标准 婴幼儿谷类辅助食品》。
2、8款进口泡芙、饼干产品均宣称适用婴幼儿人群。
其中,禾泱泱、小皮这两个品牌泡芙在其官方旗舰店的商品详情里提到,产品符合GB 10769。从商品的营养成分标注情况来看,是符合辅食国标的。

禾泱泱泡芙

小皮泡芙
嘉宝泡芙分进口和国产两种,其中,国产泡芙执行标准GB 10769,进口泡芙执行原进口国标准。笨爸爸为此查看了嘉宝进口泡芙产品营养成分表,无国标要求的钙含量,所以跟嘉宝国产泡芙还是有区别的。

嘉宝进口泡芙营养成分表
跟嘉宝进口泡芙的情况类似,禧贝进口泡芙在营养成分上对钙和维生素B1都没有含量要求,跟我国标准要求不一样。

禧贝进口泡芙营养成分表
这两个品牌,大家在选择的时候,要注意区分不同的版本。
3、萌小白魔法、诚赫宝贝这两个品牌的泡芙,宝宝馋了的饼干,虽然称适用0~3岁宝宝,但执行的并非辅食标准,而是普通的膨化食品、饼干产品标准,不建议给0~3岁宝宝吃。
4、英氏手指泡芙、海绵宝宝手指泡芙、小鹿蓝蓝神奇饼干、亨氏泡芙及饼干,这5款是给3岁以上孩子吃的普通儿童零食产品。
5、宝宝馋了、英氏、小鹿蓝蓝这3个品牌有多款泡芙、饼干产品,有的适用0-3岁婴幼儿,有的适用3岁以上孩子。购买时注意区分。
8款宝宝泡芙&饼干评测
综合前述的分析,笨爸爸选择了8款适用于婴幼儿,且执行标准为辅食国标GB 10769的泡芙、饼干产品来给大家做进一步的评测分析。
1、评测样品
样品图

样品说明:
8款样品中,禾泱泱泡芙系中国台湾进口,小皮泡芙和饼干分别为英国和德国进口,都遵循GB10769-2010 《食品安全国家标准 婴幼儿谷类辅助食品》。
2、是否0添加
0~3岁宝宝的食品,应该尽量选择无额外食品添加剂的产品,保持低糖、低钠的饮食。
糖、盐、香精香料这些调味成分虽然可以让泡芙、饼干吃起来更香更诱人,但摄入过多对宝宝来说是有负担的。
防腐剂、色素等食品添加剂同样是没必要添加的成分。美国儿科学会对“食品添加剂与儿童健康”的观点是,越来越多的研究证明,某些食品添加剂可能会干扰激素、生长和发育,有些还会增加儿童患肥胖症的风险。儿童可能更容易受到这些食品添加剂的影响,因为儿童的体型和饮食摄入量相比成人暴露地更多。
根据这样的选择原则,笨爸爸检查了8款泡芙、饼干的配料成分,情况如下:

小结:
1、8款泡芙、饼干中,小鹿蓝蓝、宝宝馋了这2款泡芙,以及英氏1款饼干,添加了海藻糖,该糖甜度约为蔗糖的45%,进入人体肠道会被分解成葡萄糖,但相比蔗糖,它的血糖反应很小,比添加蔗糖要好一些。

宝宝馋了含海藻糖

小鹿蓝蓝含海藻糖
英氏饼干还额外添加了果葡糖浆、食用葡萄糖,很容易被人体吸收,吃太多宝宝容易发胖或长龋齿,而且影响吃正餐的胃口,不推荐。

英氏含海藻糖、果葡糖浆、食用葡萄糖
其他5款产品都没有添加任何糖、食盐、防腐剂、色素、香精等对宝宝健康有负担的成分。
2、8款宝宝泡芙、饼干虽然均未添加食盐,但多多少少还是会有来自其他配料的钠。如果按小袋独立包装或非独立整包装,8款产品的钠含量如下:

从产品钠标示量看,禾泱泱和小皮泡芙的钠含量为0 mg/100g。(钠含量低于5mg/100g可标识为0)
根据GB 28050-2011《预包装食品营养标签通则》,含钠≤120mg/100g (固体)或100ml (液体)为低钠食品。除了小皮、英氏两款饼干,其它6款泡芙或饼干均属于低钠食品。
对比泡芙和饼干的钠含量,5款泡芙均明显远低于3款饼干。但总体来说,8款产品的钠摄入量远低于每日适宜摄入量,不必担心。
3、维生素B1和钙
前面提到,国标GB 10769还对婴幼儿辅食泡芙、饼干中的维生素B1、钙这两种成分有最低含量要求。
维生素B1是能量代谢不可缺少的元素,有助于消化,维持神经组织、肌肉、心脏活动的正常。钙是促进宝宝骨骼和牙齿生长发育的重要营养素。
8款泡芙、饼干的维生素B1和钙含量情况比较,如下:

小结:
8款产品均达到国标要求的最低维生素B1和钙含量。其中,小皮和嘉宝泡芙的含量更高一些。
不过也提醒一点,不需要将泡芙、饼干作为宝宝补充维生素B1和钙的必需和主要来源,正常情况下,宝宝每日营养需求还是要从正餐获取。
4、试吃评价
入口即化、好吃,有助咀嚼能力训练,这些都是泡芙和饼干吸引宝宝的原因。
不同的泡芙和饼干产品,加入的原材料不太一样,所以口感也不太一样,另外,外观、大小、抓取容易程度也会有所区别。所以,笨爸爸也做了一次主观的试吃评价。
8款泡芙&饼干的外观形状对比









小结:
1、总体来说,8款产品都好吃,方便宝宝轻易抓取,入口软硬程度及口感适中。
2、稍要注意的是,小皮、禾泱泱这两款饼干产品入口后有粘牙情况,建议吃完后给宝宝清洁下牙齿,避免残渣留在牙缝内,导致蛀牙、牙结石等口腔问题。
消费建议&推荐
综上,给0-3岁宝宝选购泡芙、饼干时,笨爸爸的建议总结如下:
1、泡芙及部分饼干作为膨化食品,健不健康与吃的量有关,适量、少量吃,问题不大。优先选择非油炸,避免高脂、高热量。
2、对于0-3岁宝宝,建议选择执行辅食国标的产品,不建议选择普通膨化食品或饼干标准的产品。
首先看产品标准号为GB 10769,其次看适用人群为6月龄以上婴幼儿,产品类型为其他婴幼儿谷物辅助食品。
本次评测的24款泡芙、饼干产品中,有8款不适合给0-3岁宝宝吃。
3、优先选择“0“添加”辅食泡芙、饼干。即,看配料,未添加各种糖、食盐,以及香精香料、防腐剂、色素等食品添加剂成分。这样对宝宝来说更健康。
评测的8款泡芙、饼干中,小鹿蓝蓝、宝宝馋了、英氏添加有糖。
4、执行辅食国标的泡芙、饼干都强制要求添加维生素B1、钙。
不过提醒一下,不需要泡芙、饼干其作为这两种营养素的主要补充来源。正常,还是要从正餐中满足每日所需营养素。
5、8款辅食泡芙、饼干从口感上来讲,都比较好吃,易抓取食用,软硬程度及口感均适中。
综合来看,小皮泡芙、嘉宝(国产)泡芙、禾泱泱泡芙及饼干,都属于表现更优秀的产品。




好了,本期宝宝泡芙&饼干产品评测到这儿就结束了。
如果你觉得文章有用,还请多多转发支持!
如果你想查询更多相关文章,或有问题想咨询,欢迎关注“宝宝评测”微信公众号(id:baobaopingce)并在后台留言,笨爸爸将为你单独解答。
历史回顾
1、32款国行版奶粉全面评测
2、38款国产奶粉全面评测
3、爱他美五大版本奶粉全面评测
4、美素佳儿23款奶粉全面测评
5、美赞臣33款奶粉全面测评
6、a2奶粉全面评测
7、66款奶瓶&奶嘴测评
8、宝宝防晒霜大测评
9、宝宝驱蚊产品大测评
10、22款宝宝米粉评测
11、13款宝宝维生素D评测
12、20款拉拉裤评测
.......
请在“宝宝评测”头条号历史文章中查看;或关注“宝宝评测”微信公众号(ID:baobaopingce),在后台输入相应关键字查询。
关于“宝宝评测”,请点击下方的“了解更多”中了解。欢迎给笨爸爸打赏哦。
欢迎关注“宝宝评测”。8年商品对比检测经验,不投机取巧,用科学理性的笨方法提供靠谱的消费建议。